ALLWINCITY万象城
欢迎访问ALLWINCITY万象城网站!
网站首页
学院概况
学院简介
学院领导
教研室介绍
专业介绍
机电设备技术
电气自动化技术
汽车电子技术
数控技术
安全技术与管理专业
智能控制技术专业
工业机器人技术专业
建筑消防技术
师资建设
师资概况
教师队伍
专业带头人
骨干教师
实习实训
实习实训概况
校内实训室介绍
校外实训基地介绍
规章制度
学生工作
工作动态
制度建设
支部生活
奖助学金
科技活动
团学工作
学生管理
招生就业
招生宣传
就业信息
教学科研
工作动态
管理制度
教学成果
科研成果
学校主页
当前位置:
网站首页
>>
教学科研
>>
科研成果
>> 正文
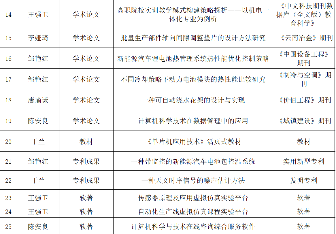
2022年ALLWINCITY万象城教师科研成果
发布者:jdbj
[发表时间]:2024年03月12日 19:06
[来源]:ALLWINCITY万象城
[浏览次数]: